跳到主要內容區塊
新北市三峽戶政事務所
:::
回首頁
|
網站導覽
聯絡我們
機關首長
業務職掌
與民有約
交通資訊
戶所特色
關於我們
戶所榮耀
服務項目
溫馨小站
戶所公告
戶政新知
您使用的瀏覽器未開啟JavaScript , 建議開啟您瀏覽器的JavaScript設定以取得較多的資訊。
:::
導覽位置:
首頁
>
戶所公告
>
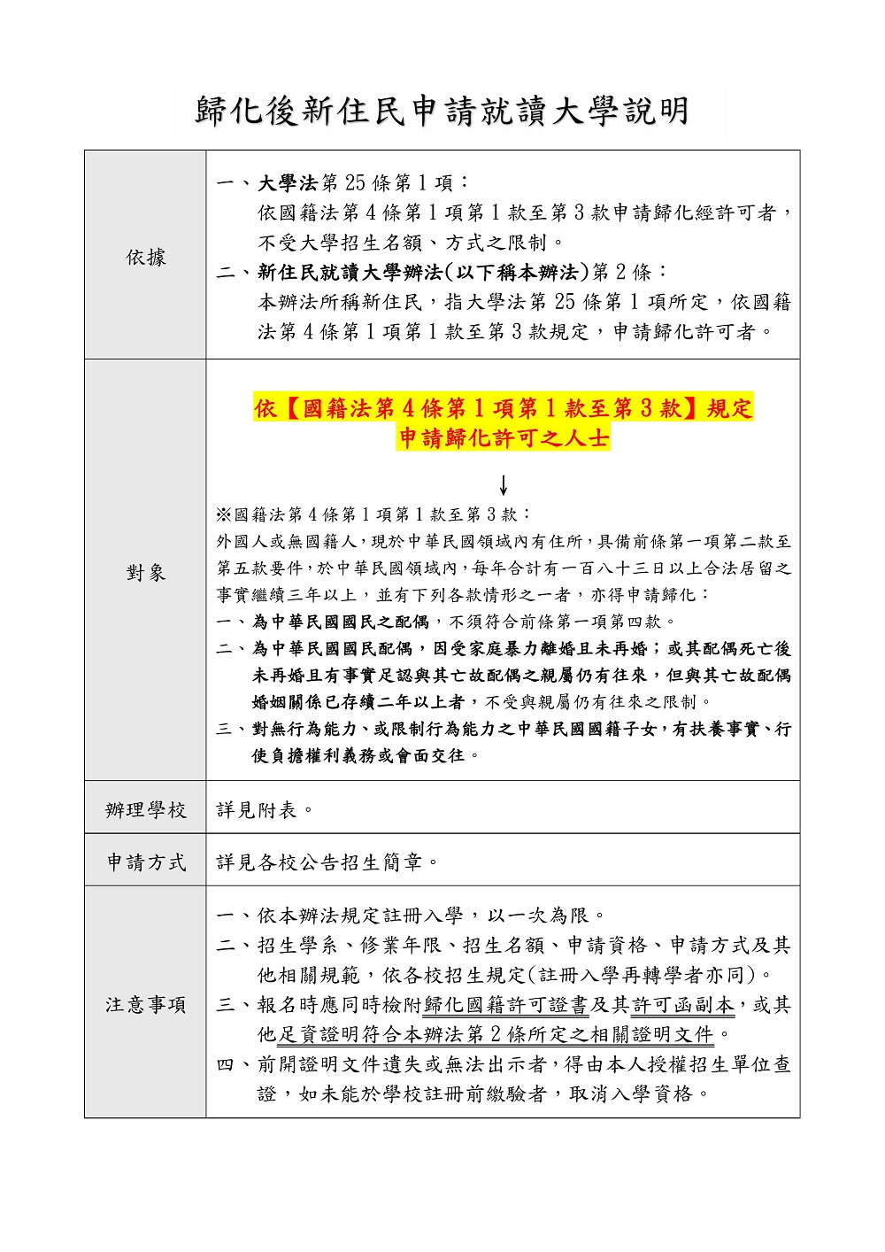
【轉知】協助教育部宣導「歸化後新住民申請就讀大學說明」。
戶所公告內容
【轉知】協助教育部宣導「歸化後新住民申請就讀大學說明」。
標題
【轉知】協助教育部宣導「歸化後新住民申請就讀大學說明」。
內容
115學年度大學校院辦理「新住民就讀大學辦法」招生一覽表.pdf
公告日期
2026/01/09
回公告列表